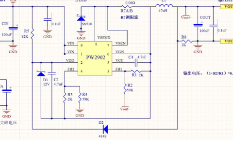
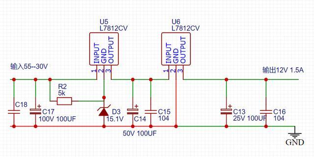
首页 > 48v转12v电路图
48v转12v电路图,48v转12v简单电路图
- 48v转12v简单电路图
- 48v简易降12v
- 48v转12v转换器电路图
- 48v变12v转换器
- 220v转12v电源电路图
- 12v转48v电路图
- 24v转12v电路图
- 72v转12v电路图
- 24v转12v转换器电路图
- 72v转12v转换器电路图
- 72v转12v简易电路图
- 自制48v转12v电路图
- 72v直流转12v电路图
- 12v转5v电路图
- 12v升压48v电路图
- 60v转12v转换器电路图
- 12v转220v逆变器电路图
- 直流12v转5v电路图
- 12v升48v升压器电路图
- 大功率60v转12v电路图
- 12v转5v大功率电路图
- 48v转12v转换器接线图
- 自制12v转48v升压电路
- 0到48v可调电路图
- 48v转12v转换器
- 电动车转换器电路图
- 12v转5v降压电路
- 48伏变12伏简易电路图
- 12v转48v逆变器
- 5v转3v电路图




