首页
伤感说说
动漫配图
心情说说
抖音文案
伤感图片
伤感说说:
伤感的句子说说心情
空间说说
心情说说
爱情说说
女生伤感说说
人生感悟
心情不好的说说
说说带图片
关于生活的说说
说说心情短语
qq空间说说带图片
个性说说
励志名言
一句话经典语录
感悟人生的经典句子
短句吧
情感故事
抖音文案
伤感图片:
伤感图片带字
非主流伤感图片
唯美伤感图片
女生伤感图片
唯美意境图片
悲伤的图片
唯美意境伤感图片
只有字的伤感图片
说说图片
伤心的图片
美甲图片
图片大全
情感图片
微信头像男
动态壁纸
动漫配图
伤感图片
首页
>
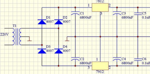
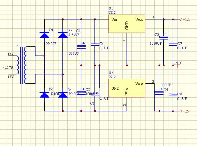
12v大功率稳压电路
12v大功率稳压电路,12v15A稳压电路图
12v整流稳压电路问题
12v稳压电源电路图
展开全部 什么三极管都可以,要看你的功率要求,你要电路图么!
所有分类 工程科技 信息与通信 双极性正负12v输出稳压电源 这个电路
220v转12v稳压电源电路图
更多推荐
12v15A稳压电路图
12v直流稳压电源电路
12v15A电源电路图
输出12v直流稳压电路图
12v稳压电源电路图
12v稳压电路
12v直流稳压电源电路图
12v稳压电源电路图详解
12v整流稳压电路图
自制12v稳压电源电路图
5v稳压电源电路图
12v24v充电器电路详解
12v24v充电器电路图
7812稳压电路
12v5a直流稳压电路图
最简单的12v稳压电路图
12v升压48v电路图
7812稳压电路图
3.3v稳压电路
稳压电源电路图
自制7812稳压电路
直流稳压电路
直流稳压电源电路设计
电子管稳压电路
7805稳压5v电路图
7806稳压电路
稳压电路
7805稳压电路
整流稳压电路
稳压电路原理