首页
伤感说说
动漫配图
心情说说
抖音文案
伤感图片
伤感说说:
伤感的句子说说心情
空间说说
心情说说
爱情说说
女生伤感说说
人生感悟
心情不好的说说
说说带图片
关于生活的说说
说说心情短语
qq空间说说带图片
个性说说
励志名言
一句话经典语录
感悟人生的经典句子
短句吧
情感故事
抖音文案
伤感图片:
伤感图片带字
非主流伤感图片
唯美伤感图片
女生伤感图片
唯美意境图片
悲伤的图片
唯美意境伤感图片
只有字的伤感图片
说说图片
伤心的图片
美甲图片
图片大全
情感图片
微信头像男
动态壁纸
动漫配图
伤感图片
首页
>
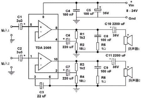
有源低音炮电路图
有源低音炮电路图,低音炮电路板线路图
集成电路中的有源低音炮功放增加待机功能电路图
超重低音有源音箱电路
>大功率低音炮电路图
有源音箱的设计电路图
有源超低音电路
更多推荐
低音炮电路板线路图
低音炮电路图分析
有源低音炮接线图
汽车低音炮电路图
低音炮电路板图解
低音炮分频器电路图
4558低音炮电路图
2030低音炮电路图
1875低音炮电路图
494低音炮升压电路图
低音炮专用功放电路图
低音炮电路板
有源低音炮
4558低音炮前置电路图
有源低音炮接功放图示
12v车载低音炮电路图
低音炮接线图
低音炮线路图
家用低音炮接线图
低音炮音箱图纸
超重低音分频器电路图
tda2030低音炮电路图
低音炮三接线图解
最简单的重低音电路图
低音炮三条线接线图
4558超重低音电路图
低音炮高电平接法图片
tea2025b低音炮电路图
无源低音炮
无源低音炮接功放图示