首页
伤感说说
动漫配图
心情说说
抖音文案
伤感图片
伤感说说:
伤感的句子说说心情
空间说说
心情说说
爱情说说
女生伤感说说
人生感悟
心情不好的说说
说说带图片
关于生活的说说
说说心情短语
qq空间说说带图片
个性说说
励志名言
一句话经典语录
感悟人生的经典句子
短句吧
情感故事
抖音文案
伤感图片:
伤感图片带字
非主流伤感图片
唯美伤感图片
女生伤感图片
唯美意境图片
悲伤的图片
唯美意境伤感图片
只有字的伤感图片
说说图片
伤心的图片
美甲图片
图片大全
情感图片
微信头像男
动态壁纸
动漫配图
伤感图片
首页
>
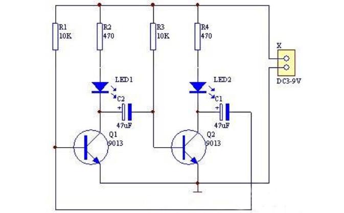
最简单闪灯电路
最简单闪灯电路,用电容自制闪光灯
声控闪灯ic 声控rgb闪灯 声控七彩灯
路远电子:手机相机的led闪光灯驱动电路
求师傅,自制一串led闪灯的电路图,还需要什么元件,可以用5v的电源么?
最简单闪光灯电路原理图大全
ne555双色闪光灯电路
更多推荐
用电容自制闪光灯
最简单闪烁led电路
闪光灯电路图
一个灯闪烁简单电路图
三个元件闪烁电路图
最简单闪光灯电路图
最简单的爆闪灯电路图
最简单充电转灯电路图
最简单充满变灯电路
12v最简单的闪灯电路图
单管闪光灯电路图
简单的电路回路图
充电指示灯电路图
简单的电路
5伏爆闪灯电路图
12v爆闪灯电路图
简易交替闪烁灯电路图
最简单的自举电路图
一闪一闪二极管电路图
自制充电指示灯电路图
充电器充满变灯电路图
最简单的功放电路图
超级简单键开关电路
简单电路
9014制作闪灯电路图
8050闪光灯电路图
简单的电路小手工
12v充满变灯电路
简易流水灯电路图原理
简单的电路手抄报