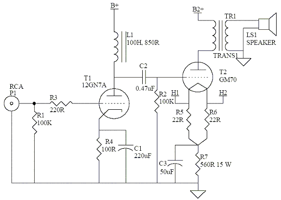
gm70单端胆机电路图,苏联GM70电子管参数

宝尔机胆机

我的ГМ-70(gm70)分体单端(2); 准备做gm70了,收集了些gm70的电路和

gm70后级电路图(压缩).jpg

porn free ebony strip porn mexican pussy dark pu

著名国外胆机gm-70单端a类功放电路鉴析
- 苏联GM70电子管参数
- fd71电子管参数
- 845单端胆机电路图
- gm70电子管参数
- gm70单端胆机制作
- gm70单端电路图
- 300b单端胆机电路图
- 807单端胆机电路图
- 805单端胆机电路图
- fu7单端胆机电路图
- kt88单端胆机电路图
- fu811单端胆机电路图
- 300b单端胆机经典电路
- 最好845胆机单端电路图
- 807电子管单端电路图
- 顶级2a3单端胆机电路图
- 西电300b胆机电路图
- 71a电子管单端电路图
- 高端胆机电路图
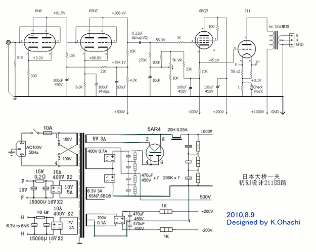
- 211电子管单端电路图
- 胆机电路图
- gm70电子管功放电路图
- el34单端电路图
- 单端甲类功放电路图
- 807单端电路图
- 845胆机电路图经典
- el34单端电路图甲类
- 直耦805胆机电路图
- el34单端经典电路图
- fu7单端电路图
