首页
伤感说说
动漫配图
心情说说
抖音文案
伤感图片
伤感说说:
伤感的句子说说心情
空间说说
心情说说
爱情说说
女生伤感说说
人生感悟
心情不好的说说
说说带图片
关于生活的说说
说说心情短语
qq空间说说带图片
个性说说
励志名言
一句话经典语录
感悟人生的经典句子
短句吧
情感故事
抖音文案
伤感图片:
伤感图片带字
非主流伤感图片
唯美伤感图片
女生伤感图片
唯美意境图片
悲伤的图片
唯美意境伤感图片
只有字的伤感图片
说说图片
伤心的图片
美甲图片
图片大全
情感图片
微信头像男
动态壁纸
动漫配图
伤感图片
首页
>
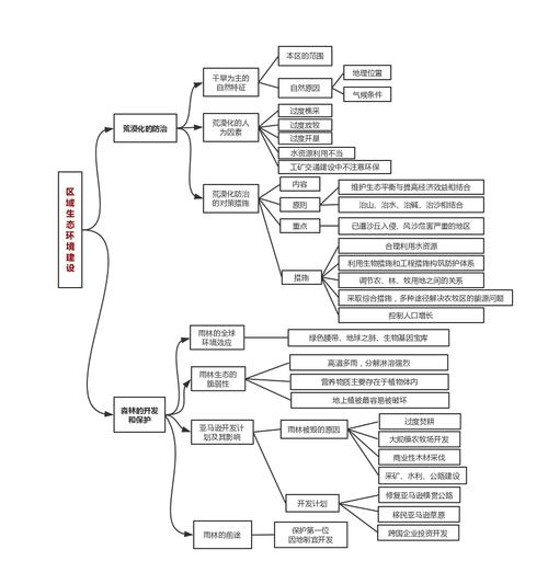
世界气候地理思维导图
世界气候地理思维导图,世界的气候思维导图
702班地理思维导图优秀作业——世界的气候
高中地理复习思维导图安排上了!
2015年高三地理一轮复习——世界的气候(优秀)
新湘教版七年级地理上册《世界的气候》复习课件1答案
初中地理天气与气候思维导图.doc 2页
更多推荐
世界的气候思维导图
世界气候类型思维导图
世界地理思维导图
世界地理概况思维导图
世界地理思维导图高中
世界地形思维导图初一
地理东南亚思维导图
七年级气候思维导图
地理俄罗斯思维导图
地理思维导图
中国地理思维导图
地理美国思维导图
七下地理思维导图
八下地理思维导图
七上地理思维导图全书
地理思维导图七下亚洲
地理思维导图七下日本
日本地理思维导图
地理亚洲思维导图
中国地理思维导图简单
七上地理思维导图总结
七下地理思维导图总结
七年级地理思维导图
世界历史思维导图
地理中东思维导图
地理日本思维导图高清
云南地理思维导图
微小世界思维导图
世界历史思维导图初中
声的世界思维导图