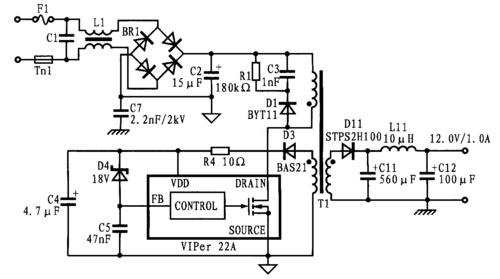
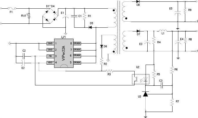
viper22a开关电源电路图,DK3112电路图

经济与金融学院党委召开对照党章党规找差距专题会议

viper22a开关电源工作原理分析

关于用viper22a做开关电源问题

开关电源用viper22a做的开关电源开关电源

文档网 所有分类 工程科技 电子/电路 viper22a小功率pwm控制功率开关
- DK3112电路图
- thx203h应用电路图
- thx202h应用电路图
- viper22a电路图5v
- viper22a引脚功能图
- 简单viper22a电路图
- 8012电源芯片引脚
- am22a应用电路图
- viper22a电路图
- viper22a应用电路图
- viper22a电源电路图
- viper12a电路图
- viper12a电源电路图
- 22a开关电源电路图
- viper22a电路图原理
- viper12a引脚功能图
- viper22a电磁炉电路图
- am22a电源电路图
- pn8034a芯片引脚图
- viper22a电路图12v
- 电源块viper12a电路图
- viper12a电磁炉电路图
- 电源模块22a电路图
- ap8022电源板电路图
- 电磁炉12a电源电路图
- ap8012电源芯片电路图
- 22a电源板芯片电路图
- dk124电源电路图
- power22e应用电路图
- am22a驱动电路图
