首页
伤感说说
动漫配图
心情说说
抖音文案
伤感图片
伤感说说:
伤感的句子说说心情
空间说说
心情说说
爱情说说
女生伤感说说
人生感悟
心情不好的说说
说说带图片
关于生活的说说
说说心情短语
qq空间说说带图片
个性说说
励志名言
一句话经典语录
感悟人生的经典句子
短句吧
情感故事
抖音文案
伤感图片:
伤感图片带字
非主流伤感图片
唯美伤感图片
女生伤感图片
唯美意境图片
悲伤的图片
唯美意境伤感图片
只有字的伤感图片
说说图片
伤心的图片
美甲图片
图片大全
情感图片
微信头像男
动态壁纸
动漫配图
伤感图片
首页
>
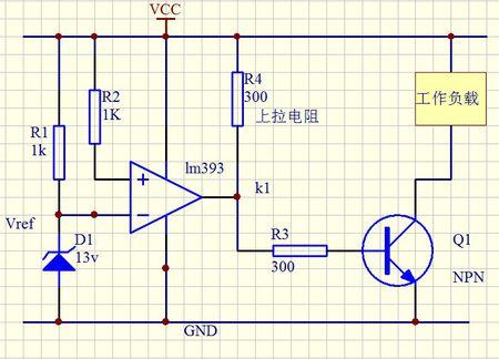
lm393充电电路图
lm393充电电路图,lm393充电器电路图
lm393电压比较器电压比较电路请教,有图片说明!
采用lm393设计的太阳能发电循迹小车
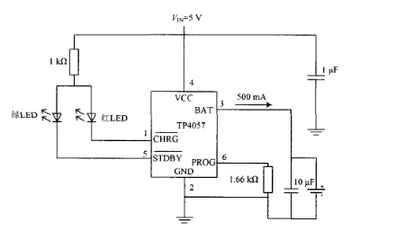
教你用lm393做电池过充保护电路
lm358充电器应用电路
如何使用lm393,继电器,光敏电阻做成光控开关来控制另一个电路
更多推荐
lm393充电器电路图
手机充电电路图原理图
锂电池充电电路图
充电手电筒电路图
lm393电路图
锂电池充电器电路图
简易锂电池充电电路图
充电电路图
充电器充满变灯电路图
lm393应用电路图
无线充电电路图
lm393内部电路图
充电桩电路图
lm393温控电路图
4.2v锂电池充电电路图
太阳能充电电路图
lm393电压比较器电路图
tl431自动充电电路图
充电指示灯电路图
lm393振荡电路
lm393过流保护电路图
简易太阳能充电电路图
lm339实际应用电路图
12v太阳能充电电路图
自制太阳能充电电路图
最简单充电转灯电路图
电压比较器电路图
LED灯充电手电筒电路图
自制充电指示灯电路图
lm358电压比较器电路图