lm358锂电池充电电路图,lm358电压比较器电路图

常见到的锂电池保护板电路图
lm358充电器应用电路

hy2120电池保护芯片的5v输入充电电路和12v输入输入充电电路原理图

5v升压126v芯片电路图三节锂电池充电

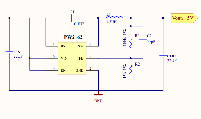
两节锂电池串联74v和84v输出5v电路图的资料合集免费下载
- lm358电压比较器电路图
- lm358转灯电路原理图
- lm358充电器转灯电路
- lm358可调电源电路图
- lm358充电自停电路图
- 18650锂电池充电电路图
- 3.7V锂电池充电电路图
- 4.2v锂电池充电电路图
- 锂电池充电电路图
- 锂电池充电电路原理图
- 锂电池充电器电路图
- 简易锂电池充电电路图
- lm358充电电路图
- lm358充电器电路图
- 3842和358充电器电路图
- lm393充电电路图
- lm358充电转灯电路图
- 电池充电电路图原理
- 简单的电池充电电路图
- lm358电流检测电路图
- 555充电自停电路图
- 锂电池充放电原理图
- tl431自动充电电路图
- 锂电池充电口接线图
- 18650自停充电器电路图
- 锂电池充电原理图
- 充电电路图
- 充满电自动断电电路图
- lm358应用电路图
- 充电器充满变灯电路图
