lm358充电器转灯电路,lm358转灯电路图

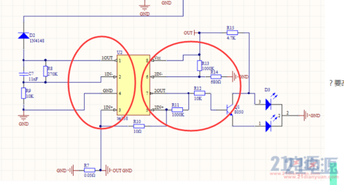
这个转灯电路要怎么改?运放是lm358. - 电池,充电器

基于uc3842和lm358的电动自行车充电器原理图pdf1页

lm358充电器应用电路

求大师给我一份用lm358做充电器的电路图!

关于lm358恒流转灯电路某段电压提前转灯的问题
- lm358转灯电路图
- 充电器转灯原理
- lm358转灯电路原理图
- 3842和358充电器电路图
- lm358典型应用电路图
- lm358充电自停电路图
- 充电器充满变灯电路图
- lm358充电器电路图
- 最简单充电转灯电路图
- lm358电压比较器电路图
- lm358锂电池充电电路图
- 最简单充满自停电路图
- lm358充电转灯电路图
- lm393充电电路图
- 锂电池充电器电路图
- 充电器电路
- lm358电流检测电路图
- 12v24v充电器电路详解
- 电瓶充电器电路
- 电动车充电器电路详解
- 12v24v充电器电路图
- 电动车充电器电路图
- 老式充电器电路图
- 72v大功率充电器电路图
- 555充电自停电路图
- 72v充电器电路图解
- 充电器防反接电路图
- 充电器反接保护电路图
- 72v充电器详细电路图
- 60v充电器电路原理图
