首页
伤感说说
动漫配图
心情说说
抖音文案
伤感图片
伤感说说:
伤感的句子说说心情
空间说说
心情说说
爱情说说
女生伤感说说
人生感悟
心情不好的说说
说说带图片
关于生活的说说
说说心情短语
qq空间说说带图片
个性说说
励志名言
一句话经典语录
感悟人生的经典句子
短句吧
情感故事
抖音文案
伤感图片:
伤感图片带字
非主流伤感图片
唯美伤感图片
女生伤感图片
唯美意境图片
悲伤的图片
唯美意境伤感图片
只有字的伤感图片
说说图片
伤心的图片
美甲图片
图片大全
情感图片
微信头像男
动态壁纸
动漫配图
伤感图片
首页
>
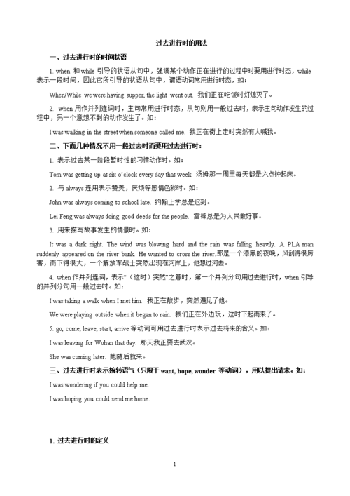
过去进行时用法
过去进行时用法,定语从句用法
过去进行时的用法.doc
过去进行时的用法
20 图解语法:过去进行时用法_语法_英语语法_初中英语
现在进行时和过去进行时的用法
过去进行时的基本用法ppt
更多推荐
定语从句用法
被动语态的用法
现在完成时用法
过去进行时时间轴
过去进行时
过去进行时的结构
过去进行时ppt
过去进行时结构图
过去进行时的句子
过去进行时7个标志
过去进行时知识导图
过去进行时的标志词
过去进行时手抄报
过去进行时思维导图
过去进行时思维结构图
过去进行时英语手抄报
的地得的用法
竿止用法图解
情态动词用法思维导图
双引号的正确用法图
大抓夹的用法图解
标点符号的正确用法图
瑜伽带用法
开塞露用法示意图
刀纸的用法图解
避孕套用法
欢乐椅用法动画图
欢乐椅用法大全
八爪椅子用法动画图
一个人开塞露用法图解