首页
伤感说说
动漫配图
心情说说
抖音文案
伤感图片
伤感说说:
伤感的句子说说心情
空间说说
心情说说
爱情说说
女生伤感说说
人生感悟
心情不好的说说
说说带图片
关于生活的说说
说说心情短语
qq空间说说带图片
个性说说
励志名言
一句话经典语录
感悟人生的经典句子
短句吧
情感故事
抖音文案
伤感图片:
伤感图片带字
非主流伤感图片
唯美伤感图片
女生伤感图片
唯美意境图片
悲伤的图片
唯美意境伤感图片
只有字的伤感图片
说说图片
伤心的图片
美甲图片
图片大全
情感图片
微信头像男
动态壁纸
动漫配图
伤感图片
首页
>
整改报告结尾
整改报告结尾,整改报告
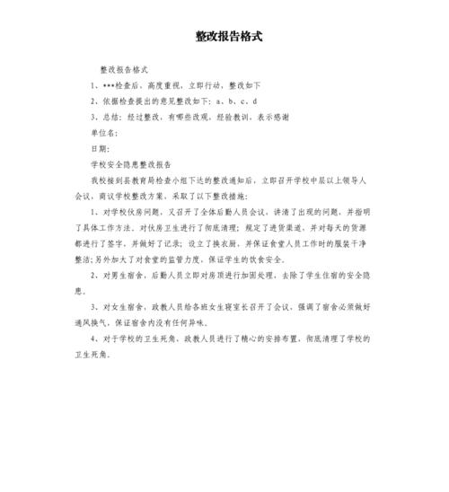
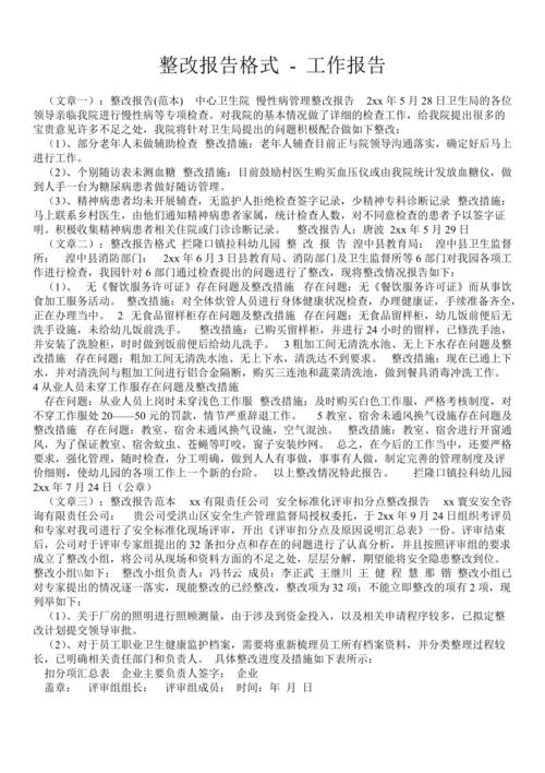
整改报告格式 - 工作报告 _0
整改报告格式
消防整改报告.doc
消防安全检查整改报告
整改报告结尾.doc
更多推荐
整改报告
个人整改报告
整改报告模板
自查整改报告
整改报告封面
整改报告怎么写
餐饮整改报告
整改报告表格
整改报告图片
药店整改报告
卫生整改报告
诊所整改报告
医保整改报告
消防整改报告
银行整改报告
整改报告格式范文
整改报告开头怎么写
幼儿园整改报告
整改报告表格模板
整改报告格式范文模板
疫情防控整改报告
整改通知
整改
整改报告红头文件模板
问题整改
整改方案
酒店消防整改报告模板
报告
食堂卫生整改报告书
报告格式