首页
伤感说说
动漫配图
心情说说
抖音文案
伤感图片
伤感说说:
伤感的句子说说心情
空间说说
心情说说
爱情说说
女生伤感说说
人生感悟
心情不好的说说
说说带图片
关于生活的说说
说说心情短语
qq空间说说带图片
个性说说
励志名言
一句话经典语录
感悟人生的经典句子
短句吧
情感故事
抖音文案
伤感图片:
伤感图片带字
非主流伤感图片
唯美伤感图片
女生伤感图片
唯美意境图片
悲伤的图片
唯美意境伤感图片
只有字的伤感图片
说说图片
伤心的图片
美甲图片
图片大全
情感图片
微信头像男
动态壁纸
动漫配图
伤感图片
首页
>
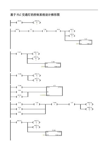
交通灯梯形图
交通灯梯形图,plc交通灯梯形图
plc十字路口的交通灯控制编程实例
交通灯先黄灯亮3s,绿灯亮25s,然后黄灯继续亮3秒,绿灯闪烁14s红灯亮45
3,实现主干道信号灯控制的梯形图2,交通信号灯系统正常工作时序图1
plc交通灯梯形图
plc控制红绿灯闪烁原理
更多推荐
plc交通灯梯形图
西门子plc交通灯梯形图
红绿灯梯形图
交通灯控制梯形图
交通灯plc梯形图
交通灯红灯图片
plc交通灯控制梯形图
交通灯流程图
交通灯图片
交通灯卡通图片
交通灯红绿灯图片
交通灯红灯
各种梯形图
交通灯红绿灯
plc梯形图
交通灯规则图解
plc红绿灯梯形图
plc交通灯
交通灯卡通
交通灯
正反转梯形图
plc简单红绿灯梯形图
梯形图怎么画
红绿灯plc控制梯形图
智能交通灯
plc常用梯形图
交通灯设计
交通灯背景
西门子plc红绿灯梯形图
红绿灯循环亮plc梯形图