首页
伤感说说
动漫配图
心情说说
抖音文案
伤感图片
伤感说说:
伤感的句子说说心情
空间说说
心情说说
爱情说说
女生伤感说说
人生感悟
心情不好的说说
说说带图片
关于生活的说说
说说心情短语
qq空间说说带图片
个性说说
励志名言
一句话经典语录
感悟人生的经典句子
短句吧
情感故事
抖音文案
伤感图片:
伤感图片带字
非主流伤感图片
唯美伤感图片
女生伤感图片
唯美意境图片
悲伤的图片
唯美意境伤感图片
只有字的伤感图片
说说图片
伤心的图片
美甲图片
图片大全
情感图片
微信头像男
动态壁纸
动漫配图
伤感图片
首页
>
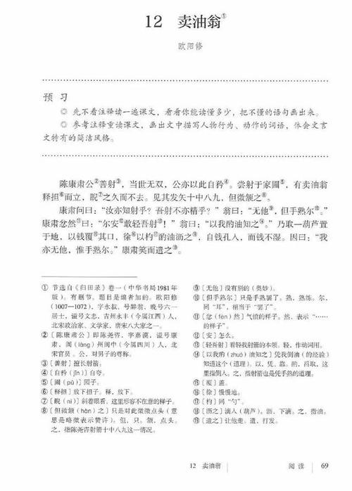
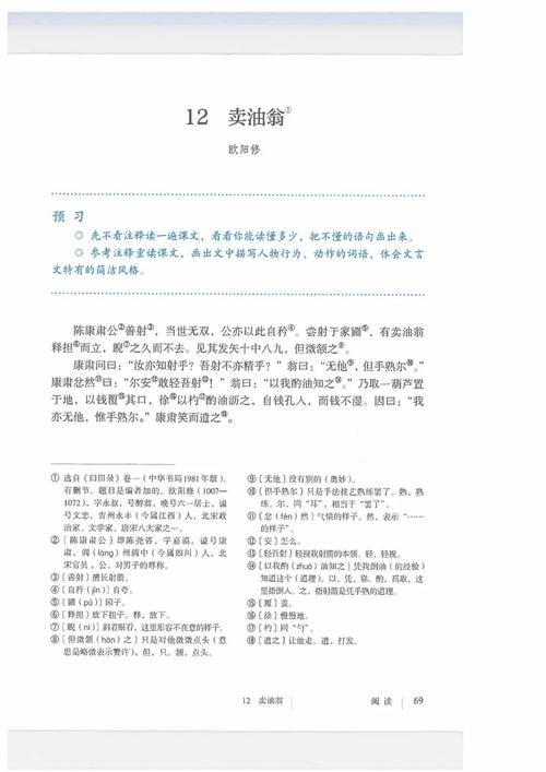
卖油翁原文及注释
卖油翁原文及注释,陋室铭原文及注释
七年级 |部编语文初一下册第12课《卖油翁》知识点 图文解读
(最新整理)卖油翁原文及译文
卖油翁原文,翻译 注释
《卖油翁》课下注释
统编版七年级下册语文第12课《卖油翁》知识点 图文解读
更多推荐
陋室铭原文及注释
卖油翁原文及翻译注释
卖油翁注释抄写
卖油翁图片
河中石兽原文及注释
卖油翁拼音
卖油翁原文抄写图片丑
卖油翁原文拼音
卖油翁原文图片
卖油翁语文书
卖油翁原文及翻译
爱莲说原文及注释
卖油翁注释
卖油翁原文及注释图片
卖油翁注释及翻译
卖油翁原文注音
卖油翁原文
卖油翁原文朗读
卖油翁注释图片
卖油翁原文手抄
木兰诗原文及注释
七下卖油翁注释照片
卖油翁注释抄写图片
陋室铭原文及注释图片
七年级下册卖油翁注释
木兰诗原文及注释图片
卖油翁翻译
卖油翁
爱莲说原文及翻译
卖油翁笔记