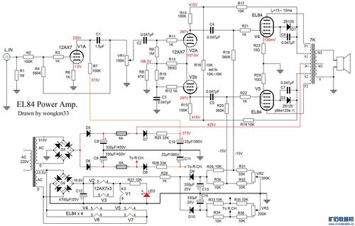
6p14推挽功放电路图,6p14功放电路图

6p14推挽胆机20w功放电路图制作胆机过程发现和图纸电压不一样该怎么

仿制隔壁坛6p14推挽,个人感觉很好

6n3屏阴倒相 6p14推挽电路.jpg

6p14推挽值得做成本也不高晒晒新做的机机

子管6p14功放电路图
- 6p14功放电路图
- 6p14胆机电路图
- fu7单端胆机电路图
- 6p14单端功放电路图
- 6p6p推挽电路图
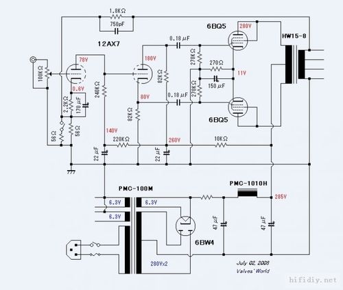
- el34推挽胆机电路图
- 6p14电子管参数
- 6p14推挽胆机电路图
- 6p14推挽
- 6p14推挽胆机15w电路图
- 6p14经典推挽电路图
- 6n2推6p14电路图
- 6p14推挽功放制作
- 6p14单端标准电路图
- 6p14推挽22w功放
- 150w推挽功放电路图
- 6p3推挽胆机电路图
- 6f2电子管参数
- 变压器推挽功放电路图
- 晶体管推挽功放电路图
- 6p1单端功放电路图
- 6n1推6p14单端电路图
- 6v6单端功放电路图
- 6l6推挽电路图
- 6p14超线性推挽电路图
- 3DD15变压器功放电路图
- 6n2推6p1胆机电路图
- 6n3推6p14单端电路图
- 6n2推6p14单端电路图
- 胆机功放电路图大全
