首页
伤感说说
动漫配图
心情说说
抖音文案
伤感图片
伤感说说:
伤感的句子说说心情
空间说说
心情说说
爱情说说
女生伤感说说
人生感悟
心情不好的说说
说说带图片
关于生活的说说
说说心情短语
qq空间说说带图片
个性说说
励志名言
一句话经典语录
感悟人生的经典句子
短句吧
情感故事
抖音文案
伤感图片:
伤感图片带字
非主流伤感图片
唯美伤感图片
女生伤感图片
唯美意境图片
悲伤的图片
唯美意境伤感图片
只有字的伤感图片
说说图片
伤心的图片
美甲图片
图片大全
情感图片
微信头像男
动态壁纸
动漫配图
伤感图片
首页
>
美的电饼铛开关电路图
美的电饼铛开关电路图,电饼铛开关接线图
美的jhn30f电饼铛 开关接线
220v电饼铛开关接线图-220v电饼铛开关接线图
给新买的美的电饼铛换条电源线,欢迎各位坛友指正!
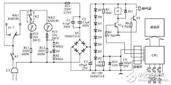
自动恒温电饼铛电路图
电饼铛电路图
更多推荐
电饼铛开关接线图
电饼铛电路图
电饼铛实物接线图
开关电源电路图及原理
电饼铛接线图
美的电饼铛
电路图图解
电路图讲解和实物图
电路图
简单电路图
最简单10个电路图
并联电路图
电路图实物
串联电路图
电饼铛图片大全
正反转控制电路图
电饼铛实物
互锁电路图
电饼铛
商用电饼铛
电路图入门
自锁电路图
大型电饼铛
电饼铛烧饼
初中电路图
装修电路图
电路图设计
电饼铛玉米面饼
点动控制电路图
教你三步看懂电路图