首页
伤感说说
动漫配图
心情说说
抖音文案
伤感图片
伤感说说:
伤感的句子说说心情
空间说说
心情说说
爱情说说
女生伤感说说
人生感悟
心情不好的说说
说说带图片
关于生活的说说
说说心情短语
qq空间说说带图片
个性说说
励志名言
一句话经典语录
感悟人生的经典句子
短句吧
情感故事
抖音文案
伤感图片:
伤感图片带字
非主流伤感图片
唯美伤感图片
女生伤感图片
唯美意境图片
悲伤的图片
唯美意境伤感图片
只有字的伤感图片
说说图片
伤心的图片
美甲图片
图片大全
情感图片
微信头像男
动态壁纸
动漫配图
伤感图片
首页
>
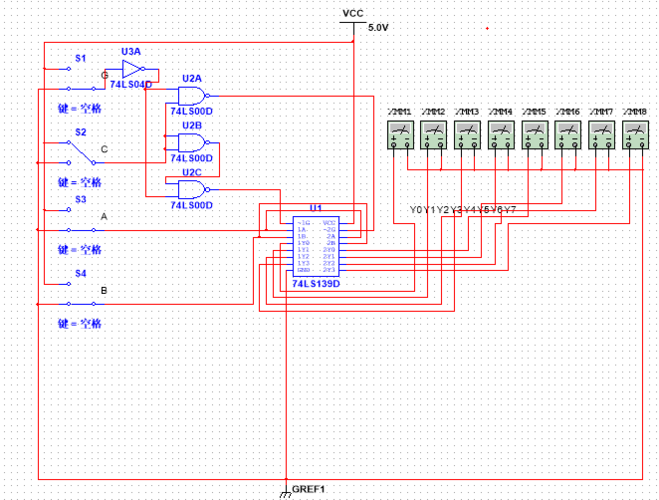
数字电路实验
数字电路实验,数字电路实验箱
某次数字电路实验,要熟悉电路图,灵活排查电线故障,正负极千万别接反
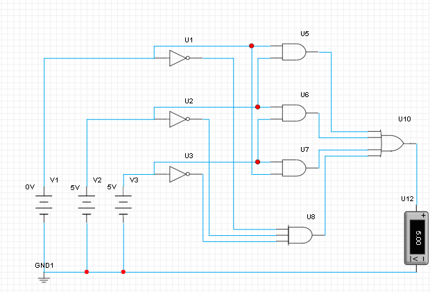
数字电路实验3组合逻辑电路测试
电工专业的学习 二,实验仪器和设备 数字电路实验箱 逻辑电平输出 及
数字电路实验02小规模组合逻辑电路实验1交通灯状态监视电路
二,实验仪器和设备 数字电路实验箱 74ls 148 74ls 138 逻辑电平输出
更多推荐
数字电路实验箱
数字电路
数字电路实验箱图解
数字电路实验箱图片
数字电路设计
数字电路课本
数字电路图片
数字电路图
数字电路基础
数字电路逻辑图
数字电路波形图
数字电路板
数字电路与逻辑设计
数字电路逻辑图怎么画
实验
做实验
简单小实验
小实验
实验器材
科学实验
实验三年级
三年级简单实验
生物实验
电解水实验
儿童小实验
简单小实验三年级
小学生实验
小实验作文
覆杯实验
科学小实验超简单的