首页
伤感说说
动漫配图
心情说说
抖音文案
伤感图片
伤感说说:
伤感的句子说说心情
空间说说
心情说说
爱情说说
女生伤感说说
人生感悟
心情不好的说说
说说带图片
关于生活的说说
说说心情短语
qq空间说说带图片
个性说说
励志名言
一句话经典语录
感悟人生的经典句子
短句吧
情感故事
抖音文案
伤感图片:
伤感图片带字
非主流伤感图片
唯美伤感图片
女生伤感图片
唯美意境图片
悲伤的图片
唯美意境伤感图片
只有字的伤感图片
说说图片
伤心的图片
美甲图片
图片大全
情感图片
微信头像男
动态壁纸
动漫配图
伤感图片
首页
>
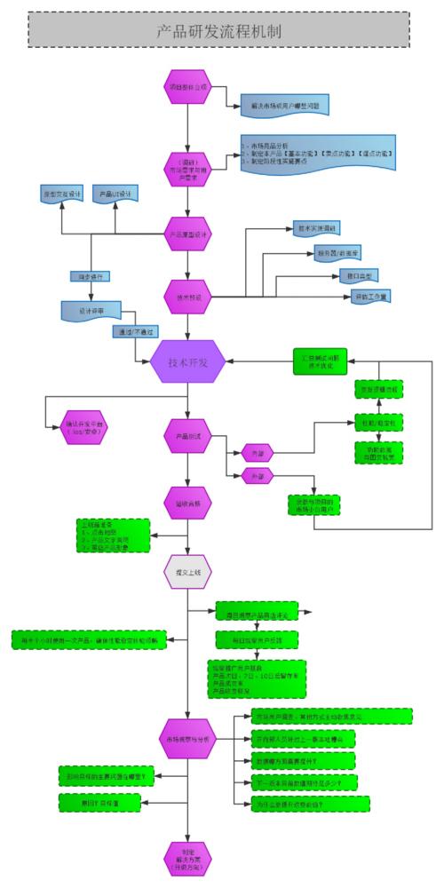
主流程图和子流程图
主流程图和子流程图,程序流程图
子系统流程图
上面是计算数字1到n的和的流程图 流程图的基本元素
流程图
软件开发研发流程图完整流程图.pdf 1页
程序设计流程图怎么画,这些需要掌握的绘制技巧
更多推荐
程序流程图
流程图
流程图怎么做
流程图卡通图
流程图简单
流程图的图形说明
流程图设计
流程图制作
流程图模板
系统流程图
工作流程图
业务流程图
流程图可爱
流程图怎么画
数学流程图
流程图符号
c语言流程图
入党程序9个流程图
入党流程图
ppt做流程图模板
自动取票机取票流程图
心脏的血液循环流程图