首页
伤感说说
动漫配图
心情说说
抖音文案
伤感图片
伤感说说:
伤感的句子说说心情
空间说说
心情说说
爱情说说
女生伤感说说
人生感悟
心情不好的说说
说说带图片
关于生活的说说
说说心情短语
qq空间说说带图片
个性说说
励志名言
一句话经典语录
感悟人生的经典句子
短句吧
情感故事
抖音文案
伤感图片:
伤感图片带字
非主流伤感图片
唯美伤感图片
女生伤感图片
唯美意境图片
悲伤的图片
唯美意境伤感图片
只有字的伤感图片
说说图片
伤心的图片
美甲图片
图片大全
情感图片
微信头像男
动态壁纸
动漫配图
伤感图片
首页
>
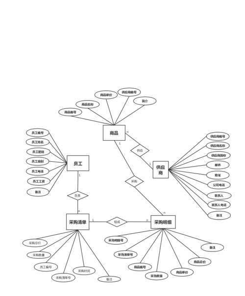
超市管理系统er图
超市管理系统er图,超市管理系统结构图
超市进销存管理系统数据库设计doc - 超市进销存管理系统数据库设计
数据库课程设计 餐厅管理系统 大作业【论文 源程序
超市进销存-er图
小型超市管理系统er图和数据流程图
小型超市管理系统
更多推荐
超市管理系统结构图
图书馆管理系统er图
超市数据库设计er图
超市er图关系模型
超市管理系统er图作业
超市管理系统
商品销售管理系统er图
管理系统er图
图书管理系统er图
图书管理系统er图详解
学生管理系统er图
员工管理系统er图
宿舍管理系统er图
成绩管理系统er图
社团管理系统er图
工资管理系统er图
教学管理系统er图
旅游管理系统er图
酒店管理系统er图
医院管理系统er图
图书管理系统ER图
图书馆管理系统流程图
学生信息管理系统er图
er图超市
学生成绩管理系统er图
图书馆管理系统结构图
图书管理系统数据流图
系统er图
网上购物系统er图
订餐系统er图