首页
伤感说说
动漫配图
心情说说
抖音文案
伤感图片
伤感说说:
伤感的句子说说心情
空间说说
心情说说
爱情说说
女生伤感说说
人生感悟
心情不好的说说
说说带图片
关于生活的说说
说说心情短语
qq空间说说带图片
个性说说
励志名言
一句话经典语录
感悟人生的经典句子
短句吧
情感故事
抖音文案
伤感图片:
伤感图片带字
非主流伤感图片
唯美伤感图片
女生伤感图片
唯美意境图片
悲伤的图片
唯美意境伤感图片
只有字的伤感图片
说说图片
伤心的图片
美甲图片
图片大全
情感图片
微信头像男
动态壁纸
动漫配图
伤感图片
首页
>
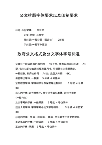
公文标题字体格式
公文标题字体格式,公文标题字体及字号
公文标题文字格式
公文报告格式字体.pdf 35页
政府公文字体要求与格式docx10页
一般公文字体格式要求,模版.doc
公文字体标准规范.doc
更多推荐
公文标题字体及字号
公文表格字体格式
公文里边表格字体格式
公文标题格式
公文附件表格字体格式
公文表格字体格式排版
公文字体要求及格式
标题一二三级标题格式
标题和副标题的格式
标题格式小标题
公文字体数字
公文封面字体字号
公文正文字体
公文表格格式
公文格式模板及范文
公文红头字体字号
公文字体
公文格式国家标准
表格字体格式
公文格式
公文格式模板
标题格式
公文封面格式
标题字体
党政公文格式
公文红头字体
请示公文格式
标题字体设计
完整的公文格式范例图
公文表格