首页
伤感说说
动漫配图
心情说说
抖音文案
伤感图片
伤感说说:
伤感的句子说说心情
空间说说
心情说说
爱情说说
女生伤感说说
人生感悟
心情不好的说说
说说带图片
关于生活的说说
说说心情短语
qq空间说说带图片
个性说说
励志名言
一句话经典语录
感悟人生的经典句子
短句吧
情感故事
抖音文案
伤感图片:
伤感图片带字
非主流伤感图片
唯美伤感图片
女生伤感图片
唯美意境图片
悲伤的图片
唯美意境伤感图片
只有字的伤感图片
说说图片
伤心的图片
美甲图片
图片大全
情感图片
微信头像男
动态壁纸
动漫配图
伤感图片
首页
>
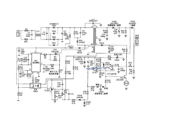
锂电池充电器原理图48
锂电池充电器原理图48,48v锂电池充电器电路图
电动车48v充电器原理图与维修
电动车48v充电器原理图与维修docx4页
sl4056 1a 锂电池充电器
usb接口锂电池充电器设计
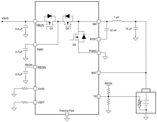
德州仪器bq25302单节降压电池充电器的介绍,特性,应用及电路图
更多推荐
48v锂电池充电器电路图
42v锂电池充电器电路图
12v锂电池充电器原理图
锂电池充电器电路图
锂电池充放电原理图
36v锂电池充电器电路图
12v锂电池充电器电路图
电池充电与放电原理图
72v锂电池充电器电路图
4.2v锂电池充电电路图
锂电池充电电路图
锂电池充电器维修实图
48v锂电池充电器
3842充电器原理图
锂电池保护电路原理图
18650锂电池充电器
电动扳手充电器原理图
锂电池手电钻充电器
电动车充电器原理图
充电器电路原理图讲解
锂电池充电器
锂电池原理图
3.7v锂电池充电器
12伏锂电池充电器
48v电动车充电器电路图
充电器原理图
锂电池工作原理图解
锂电池的工作原理图
充电器原理图详解
48v充电器详细电路图