首页
伤感说说
动漫配图
心情说说
抖音文案
伤感图片
伤感说说:
伤感的句子说说心情
空间说说
心情说说
爱情说说
女生伤感说说
人生感悟
心情不好的说说
说说带图片
关于生活的说说
说说心情短语
qq空间说说带图片
个性说说
励志名言
一句话经典语录
感悟人生的经典句子
短句吧
情感故事
抖音文案
伤感图片:
伤感图片带字
非主流伤感图片
唯美伤感图片
女生伤感图片
唯美意境图片
悲伤的图片
唯美意境伤感图片
只有字的伤感图片
说说图片
伤心的图片
美甲图片
图片大全
情感图片
微信头像男
动态壁纸
动漫配图
伤感图片
首页
>
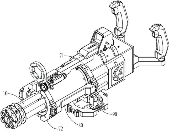
加特林构造
加特林构造,加特林原理
精巧机构加特林玩具橡皮枪模型3d图纸stepxt格式
加特林都被碾压金属风暴一秒钟发射16000发子弹
加特林,机枪
加特林模型可分解的结构
全部加特林简笔画
更多推荐
加特林原理
加特林
加特林真实
加特林图片
加特林泡泡枪
加特林泡泡机
加特林搞笑
加特林卡通
加特林烟花
加特林机关枪
加特林壁纸
加特林舞蹈
加特林菩萨
加特林运动员
冒蓝火的加特林
加特林终结者
画一个加特林
加特林怎么画
贾斯汀加特林
加特林穿越火线
加特林简笔画
构造式
南无加特林菩萨
心的构造
人体构造图
人体构造
马桶构造
身体构造结构图器官图
眼睛构造
板块构造图