首页
伤感说说
动漫配图
心情说说
抖音文案
伤感图片
伤感说说:
伤感的句子说说心情
空间说说
心情说说
爱情说说
女生伤感说说
人生感悟
心情不好的说说
说说带图片
关于生活的说说
说说心情短语
qq空间说说带图片
个性说说
励志名言
一句话经典语录
感悟人生的经典句子
短句吧
情感故事
抖音文案
伤感图片:
伤感图片带字
非主流伤感图片
唯美伤感图片
女生伤感图片
唯美意境图片
悲伤的图片
唯美意境伤感图片
只有字的伤感图片
说说图片
伤心的图片
美甲图片
图片大全
情感图片
微信头像男
动态壁纸
动漫配图
伤感图片
首页
>
四年级下册数学内容
四年级下册数学内容,四年级上册数学内容
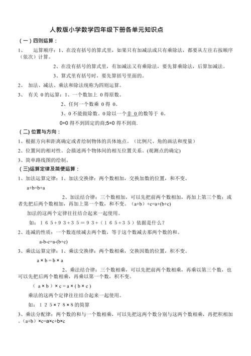
人教版小学四年级数学下册各单元知识点(最新整理)
新教材四年级数学下册知识点汇总word编辑
数学 下册课本 教材教科书北师版 4下数学四年级下册 北京师范大学
2018年人教版小学四年级数学下册知识点总结
正版代购2020小学数学四年级下册北师大版b版学生用书4年级下册金华
更多推荐
四年级上册数学内容
四年级下册数学知识点
四年级下册数学目录
四年级数学书下册内容
四年级语文书下册内容
四年级数学手抄报内容
四年级下册英语书内容
四年级下册语文
四年级下册语文书
数学手抄报内容五年级
数学手抄报内容六年级
二年级数学手抄报内容
数学手抄报内容一年级
四年级上册英语书内容
四年级数学手抄报
四年级英语下册课文
四年级下册英语
一年级数学
三年级数学思维导图
四年级下册英语书
四年级下册单词表
四年级下册音乐书
四年级手抄报内容
三年级数学手抄报
二年级数学手抄报
英语小报内容四年级
一年级数学手抄报
四年级
四年级上册英语书
数学小报内容