首页
伤感说说
动漫配图
心情说说
抖音文案
伤感图片
伤感说说:
伤感的句子说说心情
空间说说
心情说说
爱情说说
女生伤感说说
人生感悟
心情不好的说说
说说带图片
关于生活的说说
说说心情短语
qq空间说说带图片
个性说说
励志名言
一句话经典语录
感悟人生的经典句子
短句吧
情感故事
抖音文案
伤感图片:
伤感图片带字
非主流伤感图片
唯美伤感图片
女生伤感图片
唯美意境图片
悲伤的图片
唯美意境伤感图片
只有字的伤感图片
说说图片
伤心的图片
美甲图片
图片大全
情感图片
微信头像男
动态壁纸
动漫配图
伤感图片
首页
>
Maya建模素材
Maya建模素材,maya制作简单房子
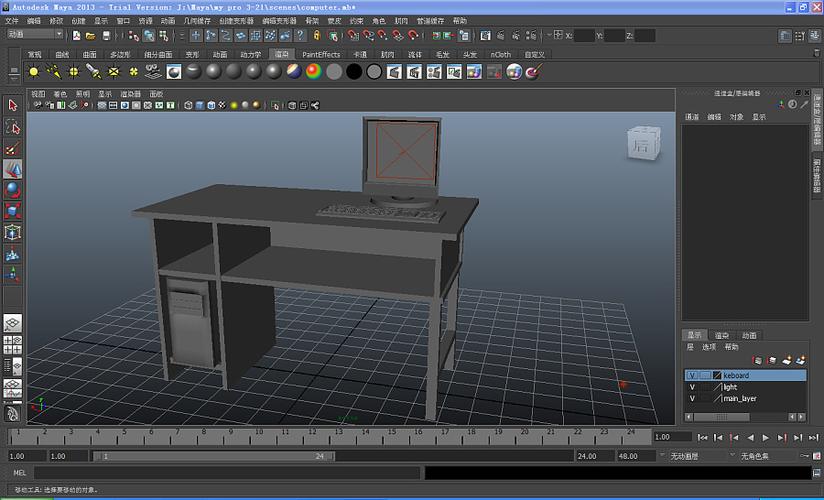
maya建模练习电脑桌
maya室内素材一角写实场景模型
maya模型--闹钟
maya建模,材质,灯光练习
maya如何建模神秘的房子模型
更多推荐
maya制作简单房子
maya建模基础
maya建模建筑
maya建模房屋
maya建模三视图素材
maya建模模型
maya建模作品
maya素材
maya建模简单
maya建模素材图片
maya场景建模素材
maya人物建模素材
maya模型素材
maya建模图片素材
maya建模场景
maya建模
3dmax建模素材
建模素材
maya贴图素材
maya场景素材
场景建模素材
建模三视图素材
Maya建模图片
maya三视图素材
maya场景建模图片
maya建模图片简单
maya模型
3dmax建模
maya简单模型
maya材质贴图