首页
伤感说说
动漫配图
心情说说
抖音文案
伤感图片
伤感说说:
伤感的句子说说心情
空间说说
心情说说
爱情说说
女生伤感说说
人生感悟
心情不好的说说
说说带图片
关于生活的说说
说说心情短语
qq空间说说带图片
个性说说
励志名言
一句话经典语录
感悟人生的经典句子
短句吧
情感故事
抖音文案
伤感图片:
伤感图片带字
非主流伤感图片
唯美伤感图片
女生伤感图片
唯美意境图片
悲伤的图片
唯美意境伤感图片
只有字的伤感图片
说说图片
伤心的图片
美甲图片
图片大全
情感图片
微信头像男
动态壁纸
动漫配图
伤感图片
首页
>
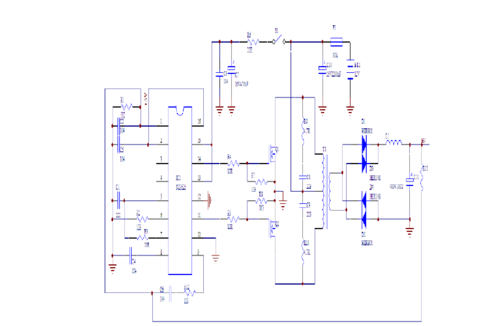
高频逆变器电路图大全
高频逆变器电路图大全,12v1000w逆变器电路图
高频逆变器前级,后级电路的设计(从原理上了解逆变)
常见的八种逆变器电路图分享
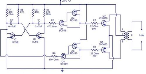
三极管逆变器电路图
三款晶体管逆变器电路图
sg3525逆变器电路图
更多推荐
12v1000w逆变器电路图
高频逆变电路
高频逆变器原理图
高频逆变器电路
简单正弦波逆变器制作
自制12伏1000w逆变器
高频变压器制作
5000w逆变器电路图
50hz逆变器h桥电路图
自制逆变器电路图
24伏逆变器电路图
纯正弦波逆变器电路图
傻瓜逆变器电路图
3000w逆变器电路图
高频逆变器
逆变器后级电路图讲解
48v3000w逆变器电路图
自制高频逆变器电路图
老式逆变器电路图
正弦波逆变器图纸
高频逆变器后级电路图
494逆变器电路图大全
12伏逆变器电路图
自制简单实用的逆变器
逆变器后级电路图
12v高频逆变器电路图
逆变器电路图大全
鱼机电路图大全高频
场效应管逆变器电路图
自制大功率逆变器图