首页
伤感说说
动漫配图
心情说说
抖音文案
伤感图片
伤感说说:
伤感的句子说说心情
空间说说
心情说说
爱情说说
女生伤感说说
人生感悟
心情不好的说说
说说带图片
关于生活的说说
说说心情短语
qq空间说说带图片
个性说说
励志名言
一句话经典语录
感悟人生的经典句子
短句吧
情感故事
抖音文案
伤感图片:
伤感图片带字
非主流伤感图片
唯美伤感图片
女生伤感图片
唯美意境图片
悲伤的图片
唯美意境伤感图片
只有字的伤感图片
说说图片
伤心的图片
美甲图片
图片大全
情感图片
微信头像男
动态壁纸
动漫配图
伤感图片
首页
>
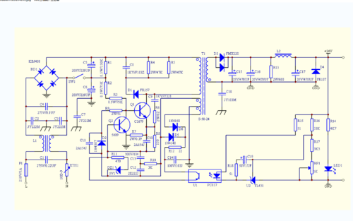
24v开关电源图纸
24v开关电源图纸,开关电源实用电路图
课题要做个24v1a的开关电源,上网查的几幅图有些共同的地方看不懂
求教 型号为s-350-24 开关电源的工作原理,及图纸
24v 14.6a开关电源的电路图免费下载
开关电源s-145w-24v电气原理图_明纬开关电源24v图纸
24v开关电源原理和维修
更多推荐
开关电源实用电路图
24v开关电源电路图图纸
24v开关电源原理电路图
494电源改可调电路图
24v开关电源494电路图
24v开关电源接线图
24v开关电源电路图
12v开关电源电路图
24V开关电源电路图
24伏开关电源电路图
明纬开关电源24v电路图
3842开关电源电路图
开关电源电路图
明纬开关电源图纸
开关电源电路图讲解
开关电源电路图及原理
24v开关电源
3845开关电源电路图
24V开关电源原理图
uc3842开关电源电路图
开关电源电路
24V开关电源
开关电源接线图
开关电源原理图
开关电源原理图讲解
开关电源施耐德电气
开关电源图片
明纬开关电源24v维修
开关电源实物
开关电源