首页
伤感说说
动漫配图
心情说说
抖音文案
伤感图片
伤感说说:
伤感的句子说说心情
空间说说
心情说说
爱情说说
女生伤感说说
人生感悟
心情不好的说说
说说带图片
关于生活的说说
说说心情短语
qq空间说说带图片
个性说说
励志名言
一句话经典语录
感悟人生的经典句子
短句吧
情感故事
抖音文案
伤感图片:
伤感图片带字
非主流伤感图片
唯美伤感图片
女生伤感图片
唯美意境图片
悲伤的图片
唯美意境伤感图片
只有字的伤感图片
说说图片
伤心的图片
美甲图片
图片大全
情感图片
微信头像男
动态壁纸
动漫配图
伤感图片
首页
>
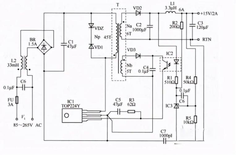
24v开关电源原理电路图
24v开关电源原理电路图,24v开关电源电路图图纸
24v开关电源原理图
6条原因解释,24v开关电源电路的工作原理
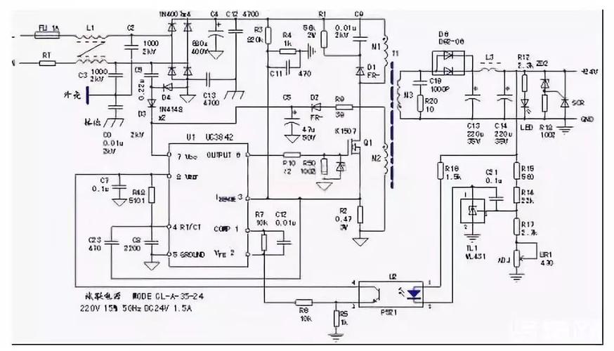
求教 型号为s-350-24 开关电源的工作原理,及图纸
基于中小开关稳压电源的70w充电器
24v开关电源电路图及工作原理
更多推荐
24v开关电源电路图图纸
明纬开关电源24v原理图
24v开关电源图纸
24v开关电源电气符号
24v电源开关接线图
12v开关电源原理电路图
24v开关电源符号的画法
24V开关电源电路图
明纬s350电源图纸
开关电源电路图集
开关电源原理图详解
220v转24v电源电路图
24伏开关电源电路图
TL494开关电源电路图
12v开关电源电路图
开关电源图片
明纬开关电源
220伏变24伏直流电源
22a开关电源电路图
开关电源电路
明纬电源电路图
24V5A开关电源
3842电路图
开关电源电路图 维修
24v开关电源原理
24v直流开关电源电路图
24伏开关电源讲解
明纬开关电源24v电路图
明纬开关电源电路图解
明纬s350电路图