首页
伤感说说
动漫配图
心情说说
抖音文案
伤感图片
伤感说说:
伤感的句子说说心情
空间说说
心情说说
爱情说说
女生伤感说说
人生感悟
心情不好的说说
说说带图片
关于生活的说说
说说心情短语
qq空间说说带图片
个性说说
励志名言
一句话经典语录
感悟人生的经典句子
短句吧
情感故事
抖音文案
伤感图片:
伤感图片带字
非主流伤感图片
唯美伤感图片
女生伤感图片
唯美意境图片
悲伤的图片
唯美意境伤感图片
只有字的伤感图片
说说图片
伤心的图片
美甲图片
图片大全
情感图片
微信头像男
动态壁纸
动漫配图
伤感图片
首页
>
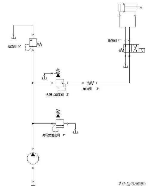
减压回路
减压回路,进油节流调速回路
我有一个液压减压回路 简述各元件作用 越快越好
快速了解减压回路的工作状态
(3)组成单向减压回路.
减压回路
这张是 含有二级减压回路的图吗?
更多推荐
进油节流调速回路
二级调压回路
减压回路设计图
换向回路
差动回路
二级减压回路图
顺序阀的工作原理
保压回路
速度换接回路
减压回路图
顺序动作回路
卸荷回路
锁紧回路
平衡回路
单向减压回路
增压回路
调压回路
二级减压回路原理图
液压回路
减温减压器
回路
一回路
单回路
减温减压装置
控制回路
安全回路
气动回路
自锁回路
减压
减压本