首页
伤感说说
动漫配图
心情说说
抖音文案
伤感图片
伤感说说:
伤感的句子说说心情
空间说说
心情说说
爱情说说
女生伤感说说
人生感悟
心情不好的说说
说说带图片
关于生活的说说
说说心情短语
qq空间说说带图片
个性说说
励志名言
一句话经典语录
感悟人生的经典句子
短句吧
情感故事
抖音文案
伤感图片:
伤感图片带字
非主流伤感图片
唯美伤感图片
女生伤感图片
唯美意境图片
悲伤的图片
唯美意境伤感图片
只有字的伤感图片
说说图片
伤心的图片
美甲图片
图片大全
情感图片
微信头像男
动态壁纸
动漫配图
伤感图片
首页
>
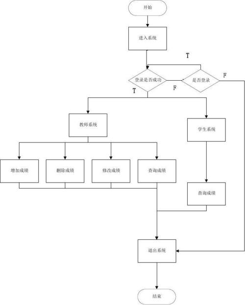
学生管理系统顺序图
学生管理系统顺序图,图书管理系统顺序图
学生信息管理系统流程图
ooad实验四教务管理系统设计之顺序图
学生成绩管理系统件开发设计实训报告.doc
5,管理员模块顺序图 管理员与教学系统及教学系统与信息数据库之间的
2,学生选课管理顺序图
更多推荐
图书管理系统顺序图
学生管理系统
图书馆管理系统流程图
图书管理系统活动图
图书管理系统状态图
招生管理系统
图书馆管理系统
管理系统
成绩管理系统
门店管理系统
数据管理系统
员工管理系统
健康管理系统
订单管理系统
交通管理系统
餐饮管理系统
档案管理系统
销售管理系统
超市管理系统
档案管理系统登录
工资管理系统
顺序图
公寓管理系统
房产管理系统
学生
牙齿生长时间顺序图
宝宝牙齿生长顺序图
学生服
学生头
儿童换牙位置顺序图