首页
伤感说说
动漫配图
心情说说
抖音文案
伤感图片
伤感说说:
伤感的句子说说心情
空间说说
心情说说
爱情说说
女生伤感说说
人生感悟
心情不好的说说
说说带图片
关于生活的说说
说说心情短语
qq空间说说带图片
个性说说
励志名言
一句话经典语录
感悟人生的经典句子
短句吧
情感故事
抖音文案
伤感图片:
伤感图片带字
非主流伤感图片
唯美伤感图片
女生伤感图片
唯美意境图片
悲伤的图片
唯美意境伤感图片
只有字的伤感图片
说说图片
伤心的图片
美甲图片
图片大全
情感图片
微信头像男
动态壁纸
动漫配图
伤感图片
首页
>
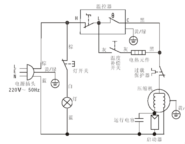
冰箱电容接线图
冰箱电容接线图,冰箱电容启动器接线图
冰箱,洗衣机,电风扇等,这些电动机均使用启动电容器
冰箱ptc启动器怎么接线
冰箱启动器和电容和保护器的线怎么接
追问 回答 你这是新型的r600a节能冰箱,那个圆柱是起动电容,看你拍的
电冰箱冰柜继电器压缩机启动器过热ptc保护器冰柜起动器通用配件
更多推荐
冰箱电容启动器接线图
冰箱启动器安装图解
冰箱电容怎么接线图片
冰箱启动器接线实物图
冰箱接线图解接线
冰箱电容接线图解
冰箱压缩机电容接线图
冰箱接线图
冰箱启动器电容接线图
冰箱ptc带电容接线图
冰箱电源线接法图片
冰箱温控器接线图
冰箱压缩机接线图
冰箱电容
冰箱启动器接线图
冰箱压缩机接线图解
冰箱压缩机电容接法
冰箱压缩机接线
220v冰箱压缩机接线图
冰箱温控器三端接线图
冰箱压缩机实物接线图
冰箱压缩机接线柱图解
冰箱三角启动器接线图
冰箱ptc启动器接线图
冰箱启动器3脚接线图
冰箱压缩机怎么接线
压缩机接线图
冰箱压缩机接线方法
冰箱三插启动器接线
压缩机三个端子接线图