首页
伤感说说
动漫配图
心情说说
抖音文案
伤感图片
伤感说说:
伤感的句子说说心情
空间说说
心情说说
爱情说说
女生伤感说说
人生感悟
心情不好的说说
说说带图片
关于生活的说说
说说心情短语
qq空间说说带图片
个性说说
励志名言
一句话经典语录
感悟人生的经典句子
短句吧
情感故事
抖音文案
伤感图片:
伤感图片带字
非主流伤感图片
唯美伤感图片
女生伤感图片
唯美意境图片
悲伤的图片
唯美意境伤感图片
只有字的伤感图片
说说图片
伤心的图片
美甲图片
图片大全
情感图片
微信头像男
动态壁纸
动漫配图
伤感图片
首页
>
华法林用量对照表
华法林用量对照表,华法林剂量调整对照表
inr高了或低了,华法林该吃几片?
图2 noac和维生素k拮抗剂之间的转换 表4 inr超出治疗范围时,华法林
表1 各科室华法林用药例数及比例
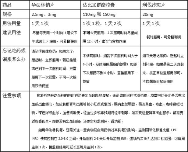
表2. 华法林与noacs服用方法和注意事项
但多项随机对照试验证实,doac的出血风险明显低于华法林,而且疗效通常
更多推荐
华法林剂量调整对照表
华法林用量调整表
华法林钠片剂量调整表
华法林用法口诀
华法林钠片用法用量
华法林用量
华法林钠片3mg用法用量
华法林调整用量方案
华法林过量
华法林饮食表
华法林说明书
华法林
华法林片
华法林纳片
进口华法林
华法林钠片
华法林钠片说明书
服用华法林出血图片
华法林药片图片
华法林图片
华法林图片盒的
华法林INR
拜糖平的用法用量
进口华法林一盒价格
利伐沙班与华法林区别
华法林进口图片
华法林钠片图片
华法林钠
乙基麦芽酚用量对照表
香料用量对照表