12v转5v电路,7805 12v转5v电路图

12v转5v,3.3v,2.5v,1.8v,1.5v,1.2v的芯片原理图

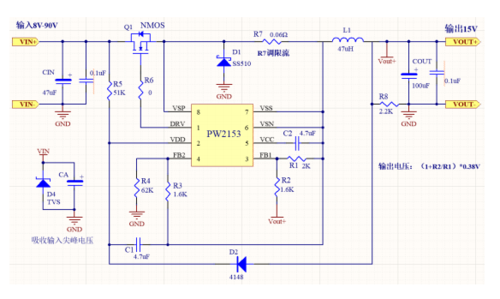
70v转5v和12v及15v的降压芯片和方案详细说明-电子电路图,电子技术

5v,12v辅助电源

12v转5v降压芯片12v转33v稳压芯片电路图

输入12v,要求输出5v,800ma~1a,带电路图
- 7805 12v转5v电路图
- 12v转5v电路原理图
- 12v转5v降压芯片
- 12v转5v电源模块
- 12v转正负12v电路
- 12v转5v电路图
- 220v转5v电路图
- 12v转5v大电流电路图
- 220v转5v简易电路
- 12v转5v降压电路
- 正12v转负12v电路图
- 12v转5v电源模块电路图
- 单电源转双电源电路图
- 直流12v转5v电路图
- 12v24v充电器电路图
- 5v转3v电路图
- 220v转5v电路原理图
- 780512v转5v电路图
- 12v转5v大功率电路图
- 12v24v充电器电路详解
- 12v转5v
- 12v转3.3v电路图
- 5v稳压电源电路图
- 12v降压5v电路图
- 5v升压12v简易电路
- 12v转5v降压模块电路图
- 5v升压12v直流升压电路
- 34063降压12v转5v电路
- 12v转5v电源模块原理图
- 5v转3.3v电路图及原理
