首页
伤感说说
动漫配图
心情说说
抖音文案
伤感图片
伤感说说:
伤感的句子说说心情
空间说说
心情说说
爱情说说
女生伤感说说
人生感悟
心情不好的说说
说说带图片
关于生活的说说
说说心情短语
qq空间说说带图片
个性说说
励志名言
一句话经典语录
感悟人生的经典句子
短句吧
情感故事
抖音文案
伤感图片:
伤感图片带字
非主流伤感图片
唯美伤感图片
女生伤感图片
唯美意境图片
悲伤的图片
唯美意境伤感图片
只有字的伤感图片
说说图片
伤心的图片
美甲图片
图片大全
情感图片
微信头像男
动态壁纸
动漫配图
伤感图片
首页
>
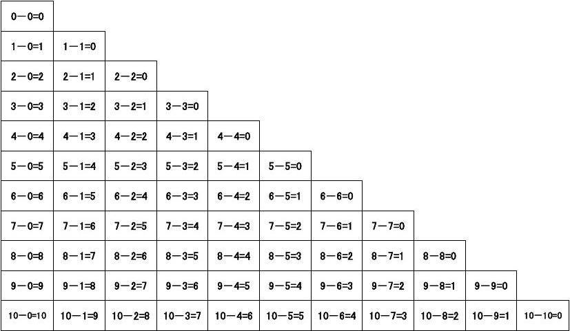
10以内的减法表
10以内的减法表,10以内减法口诀表图片
10以内数的加减与分解 背胶(30x50厘米)尺寸一般
加减法口诀表早教启蒙数学算术10以内退位20进位加减法口诀表拼音挂图
10以内加减法表2
10以内加减法海报挂图数学口算幼儿教育早教10以内加法减法口决表
10以内加减法口诀表
更多推荐
10以内减法口诀表图片
10以内的加减法口诀表
十以内的减法
10以内加减法口诀
10以内减法表图片
10以内减法图片
10以内减法表 打印版
20以内的加减法口算
100以内的减法
10以内加减法创意画
10的减法表图片完整的
10以内减法口算题
10以内加减法表手抄报
20以内的相邻数
10的加减法
加减法表 一年级
十以内减法加减法
一到十的加减法口诀表
十以内的加减
十以内的减法口诀
20以内的加法表
20以内的减法表图片
10的加法表
10以内减法表 一年级
10以内减法表
20以内减法表
10以内的加减法
减法口诀表20以内
100以内加减法
10以内减法表一年级