首页
伤感说说
动漫配图
心情说说
抖音文案
伤感图片
伤感说说:
伤感的句子说说心情
空间说说
心情说说
爱情说说
女生伤感说说
人生感悟
心情不好的说说
说说带图片
关于生活的说说
说说心情短语
qq空间说说带图片
个性说说
励志名言
一句话经典语录
感悟人生的经典句子
短句吧
情感故事
抖音文案
伤感图片:
伤感图片带字
非主流伤感图片
唯美伤感图片
女生伤感图片
唯美意境图片
悲伤的图片
唯美意境伤感图片
只有字的伤感图片
说说图片
伤心的图片
美甲图片
图片大全
情感图片
微信头像男
动态壁纸
动漫配图
伤感图片
首页
>
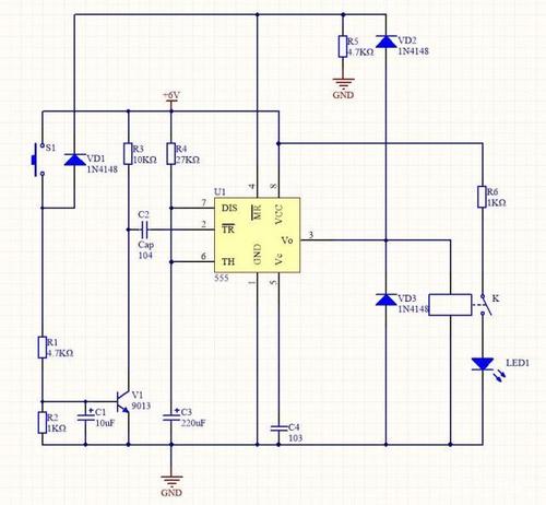
555电路图经典
555电路图经典,电路原理图经典电路图
求555振荡器输出50-1000hz可调电路图.
555芯片设计定时器的6种电路
555组成的60秒定时电路
用555电路如何做一个延迟电路延迟时间是1分半钟!
555内部电路原理图及应用
更多推荐
电路原理图经典电路图
555经典电路
经典电路图
555电路图
ne555电路图
555调速电路图
经典电路图100例
555定时器电路图
经典功放电路图
555内部结构电路图
555芯片内部电路图
简单555定时电路图
555多谐振荡器电路图
ne555最简单电路图
555内部电路图及原理
ne555延时电路图
电路图
555电路小制作
并联电路图
555施密特触发器电路图
经典运算放大器电路图
简单电路图
电路图入门
ne555电路图流水灯
经典二分频器电路图
555单键开关电路图
555频率脉宽可调电路图
ne555延时关闭电路图
ne555脉冲发生器电路图
ne555最简单延时电路图