首页
伤感说说
动漫配图
心情说说
抖音文案
伤感图片
伤感说说:
伤感的句子说说心情
空间说说
心情说说
爱情说说
女生伤感说说
人生感悟
心情不好的说说
说说带图片
关于生活的说说
说说心情短语
qq空间说说带图片
个性说说
励志名言
一句话经典语录
感悟人生的经典句子
短句吧
情感故事
抖音文案
伤感图片:
伤感图片带字
非主流伤感图片
唯美伤感图片
女生伤感图片
唯美意境图片
悲伤的图片
唯美意境伤感图片
只有字的伤感图片
说说图片
伤心的图片
美甲图片
图片大全
情感图片
微信头像男
动态壁纸
动漫配图
伤感图片
首页
>
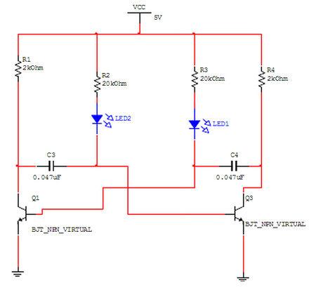
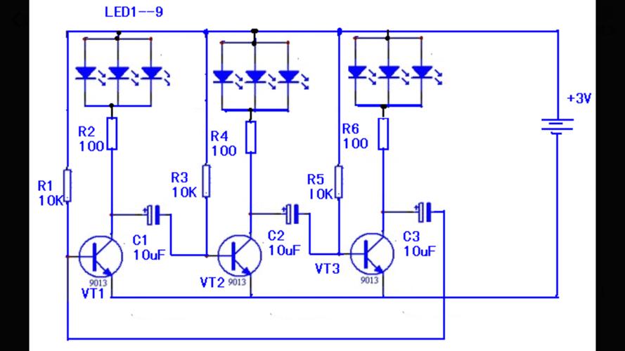
呼吸灯电路图
呼吸灯电路图,led呼吸灯电路图
呼吸灯电路
谁能阐述一下这个呼吸灯的原理 谢谢
ne555组成的呼吸灯电路.pdf
diy制作:模电的电路美--呼吸灯
准备用led做一个呼吸灯,能给个电路图和需要的电子元件的清单吗
更多推荐
led呼吸灯电路图
ne555最简单电路图
ne555呼吸灯电路图
最简单的呼吸灯电路图
呼吸灯电路图原理
呼吸灯电路
lm358呼吸灯电路图
呼吸灯原理图
电路图图解
呼吸灯动图
呼吸灯效果图
呼吸灯图片
电路图
电路图实物
简单电路图
呼吸灯动态图
并联电路图
电路图讲解和实物图
电路图入门
串联电路图
开关电源电路图及原理
互锁电路图
自锁电路图
装修电路图
电路图设计
电路图怎么画
呼吸灯按钮
点动控制电路图
初中电路图
呼吸灯