首页
伤感说说
动漫配图
心情说说
抖音文案
伤感图片
伤感说说:
伤感的句子说说心情
空间说说
心情说说
爱情说说
女生伤感说说
人生感悟
心情不好的说说
说说带图片
关于生活的说说
说说心情短语
qq空间说说带图片
个性说说
励志名言
一句话经典语录
感悟人生的经典句子
短句吧
情感故事
抖音文案
伤感图片:
伤感图片带字
非主流伤感图片
唯美伤感图片
女生伤感图片
唯美意境图片
悲伤的图片
唯美意境伤感图片
只有字的伤感图片
说说图片
伤心的图片
美甲图片
图片大全
情感图片
微信头像男
动态壁纸
动漫配图
伤感图片
首页
>
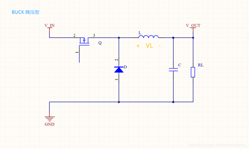
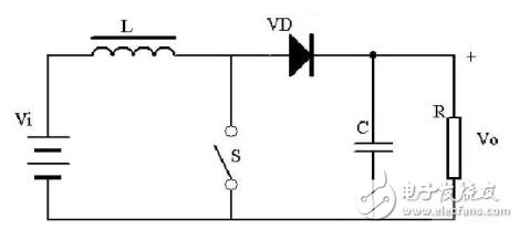
降压电路
降压电路,二极管降压电路
升降压斩波电路.ppt
一种双向升降压斩波电路制造技术
简单直流降压电路图大全(五款简单直流降压电路原理图详解)
12v阻容降压电路图浅谈阻容降压的工作原理
dc-dc_dc-dc降压电路 - csdn
更多推荐
二极管降压电路
自制超简单升压电路
简单的降压电路原理图
升压电路
降压电阻
直流升压电路图
分压电路
buck电路
5v转3.3v电路
降压芯片
降压斩波电路
升降压电路
升压电路原理图
稳压电路
可调降压电路图
直流降压电路图
降压中药
pwm降压电路图
阻容降压电路图
DC-DC降压电路图
dc降压电路
电阻降压电路
lm2596引脚图及功能
220v降压12v电路图
降压电路原理图
调压电路
12v转5v电路
降压二极管
降压电路图
直流降压电路