首页
伤感说说
动漫配图
心情说说
抖音文案
伤感图片
伤感说说:
伤感的句子说说心情
空间说说
心情说说
爱情说说
女生伤感说说
人生感悟
心情不好的说说
说说带图片
关于生活的说说
说说心情短语
qq空间说说带图片
个性说说
励志名言
一句话经典语录
感悟人生的经典句子
短句吧
情感故事
抖音文案
伤感图片:
伤感图片带字
非主流伤感图片
唯美伤感图片
女生伤感图片
唯美意境图片
悲伤的图片
唯美意境伤感图片
只有字的伤感图片
说说图片
伤心的图片
美甲图片
图片大全
情感图片
微信头像男
动态壁纸
动漫配图
伤感图片
首页
>
简单5v音频放大电路
简单5v音频放大电路,最简单的声音放大电路
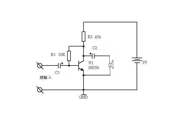
求简单的【三极管】音频放大电路
求图,最简单的音频放大电路(不需要单片机的)
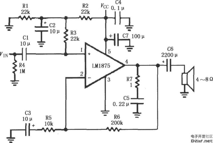
lm1875单电源供电的音频功率放大电路
5v音频放大电路图
求一5v音响功放电路
更多推荐
最简单的声音放大电路
音频放大电路
音频放大电路原理图
简易音频放大器电路图
最简单的话筒放大电路
音频信号放大电路图
音频放大器电路图原理
音频放大器电路图
实用音频放大器电路图
音频功率放大器电路图
单管放大电路
电流放大电路
电压放大电路
音频放大电路图前置
音频信号放大器电路图
单管放大电路图
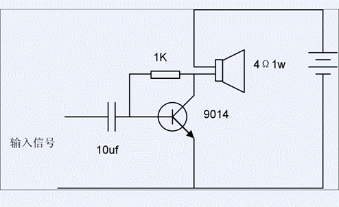
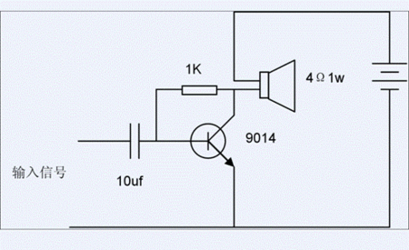
9014音频放大器电路图
音频功放电路原理图
共射放大电路
共射极放大电路
基本放大电路
放大电路
共发射极放大电路
驻极体话筒放大电路图
高品质话筒放大电路图
简单3v升5v电路图
共基极放大电路
自制麦克风放大电路图
基本放大电路原理图
放大电路原理图