首页
伤感说说
动漫配图
心情说说
抖音文案
伤感图片
伤感说说:
伤感的句子说说心情
空间说说
心情说说
爱情说说
女生伤感说说
人生感悟
心情不好的说说
说说带图片
关于生活的说说
说说心情短语
qq空间说说带图片
个性说说
励志名言
一句话经典语录
感悟人生的经典句子
短句吧
情感故事
抖音文案
伤感图片:
伤感图片带字
非主流伤感图片
唯美伤感图片
女生伤感图片
唯美意境图片
悲伤的图片
唯美意境伤感图片
只有字的伤感图片
说说图片
伤心的图片
美甲图片
图片大全
情感图片
微信头像男
动态壁纸
动漫配图
伤感图片
首页
>
调查问卷怎么做
调查问卷怎么做,调查问卷素材
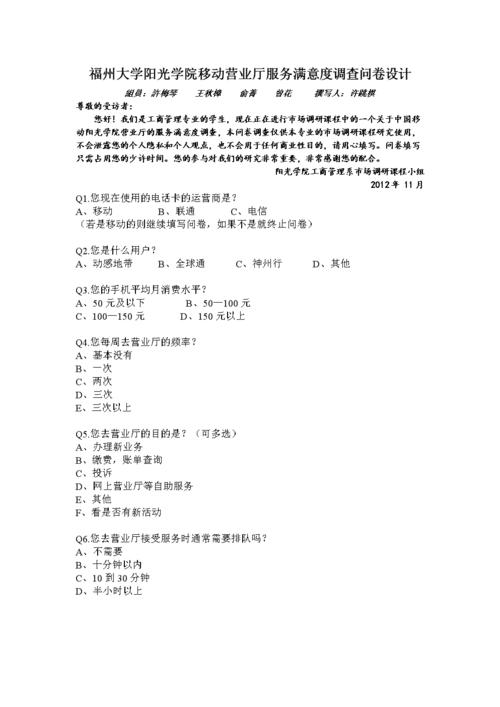
福州大学阳光学院移动营业厅服务满意度调查问卷设计.doc 5页
制作调查问卷的一般方法[精选].doc
薪酬调查问卷,匿名
培训学校问卷调查.docx 5页
工作满意度调查问卷
更多推荐
调查问卷素材
调查报告格式
健康调查问卷
大学生调查问卷图片
调查问卷图片
调查问卷
调查问卷模板
调查问卷表
调查问卷学生
调查问卷背景
调查问卷设计
量表式调查问卷
餐厅调查问卷
情侣调查问卷
调查问卷卡通
服装调查问卷
学生调查问卷模板
食品调查问卷模板
食堂调查问卷模板
旅游调查问卷模板
设计调查问卷模板
调查问卷现场图片
调查问卷背景图片
调查问卷图片卡通