首页
伤感说说
动漫配图
心情说说
抖音文案
伤感图片
伤感说说:
伤感的句子说说心情
空间说说
心情说说
爱情说说
女生伤感说说
人生感悟
心情不好的说说
说说带图片
关于生活的说说
说说心情短语
qq空间说说带图片
个性说说
励志名言
一句话经典语录
感悟人生的经典句子
短句吧
情感故事
抖音文案
伤感图片:
伤感图片带字
非主流伤感图片
唯美伤感图片
女生伤感图片
唯美意境图片
悲伤的图片
唯美意境伤感图片
只有字的伤感图片
说说图片
伤心的图片
美甲图片
图片大全
情感图片
微信头像男
动态壁纸
动漫配图
伤感图片
首页
>
研究报告格式
研究报告格式,研究报告格式范文
调查报告正文格式
大学物理实验研究报告格式
研究报告的基本格式[共2页]
关于徐姓的历史和现状的研究报告
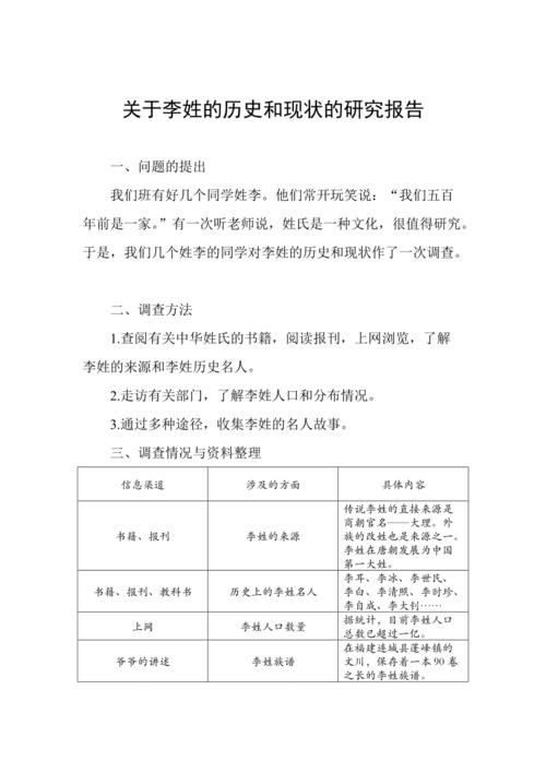
关于李姓的历史和现状的研究报告
更多推荐
研究报告格式范文
研究报告手抄报
研究报告图片
研究报告
研究报告格式图片
研究报告封面
研究报告五年级
小学生研究报告格式
研究报告作文
研究报告格式简单
研究报告格式资料
研究报告格式怎么写
研究报告格式作文
研究报告内容
研究报告格式五年级
研究报告格式范文模板
研究报告格式近视眼
研究报告怎么写?范文
研究报告零花钱
思想汇报格式
汉字研究报告简单
关于汉字的研究报告
研究报告手抄报五年级
研究报告五年级下册
公文格式
小学生研究报告图片
书信格式
通知格式
演讲稿格式
倡议书的格式