首页
伤感说说
动漫配图
心情说说
抖音文案
伤感图片
伤感说说:
伤感的句子说说心情
空间说说
心情说说
爱情说说
女生伤感说说
人生感悟
心情不好的说说
说说带图片
关于生活的说说
说说心情短语
qq空间说说带图片
个性说说
励志名言
一句话经典语录
感悟人生的经典句子
短句吧
情感故事
抖音文案
伤感图片:
伤感图片带字
非主流伤感图片
唯美伤感图片
女生伤感图片
唯美意境图片
悲伤的图片
唯美意境伤感图片
只有字的伤感图片
说说图片
伤心的图片
美甲图片
图片大全
情感图片
微信头像男
动态壁纸
动漫配图
伤感图片
首页
>
公文字体格式
公文字体格式,合同字体格式
一般公文字体格式要求,模版.doc
公文报告格式字体.pdf 35页
公文文件排版字体字号标准格式docx2页
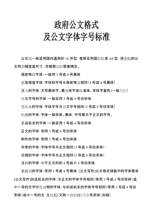
政府公文格式及公文字体字号标准
公文标准格式模板docx6页
更多推荐
合同字体格式
报告字体格式
公文字体格式模板
公文小标题字体格式
公文正文字体格式
公文字体格式标准
通知字体格式
文章字体格式
政府公文字体格式
公文标题字体格式
机关单位公文字体格式
公文正文格式
公文红头字体及大小
公文标题格式
公文表格字体格式
公文字体数字
公文正文字体
公文表格格式
公文里边表格字体格式
公文附件表格字体格式
公文表格字体格式排版
公文字体要求及格式
公文字体
表格字体格式
公文封面字体字号
公文格式
公文格式模板
公文红头字体字号
公文标题字体及字号
公文封面格式