首页
伤感说说
动漫配图
心情说说
抖音文案
伤感图片
伤感说说:
伤感的句子说说心情
空间说说
心情说说
爱情说说
女生伤感说说
人生感悟
心情不好的说说
说说带图片
关于生活的说说
说说心情短语
qq空间说说带图片
个性说说
励志名言
一句话经典语录
感悟人生的经典句子
短句吧
情感故事
抖音文案
伤感图片:
伤感图片带字
非主流伤感图片
唯美伤感图片
女生伤感图片
唯美意境图片
悲伤的图片
唯美意境伤感图片
只有字的伤感图片
说说图片
伤心的图片
美甲图片
图片大全
情感图片
微信头像男
动态壁纸
动漫配图
伤感图片
首页
>
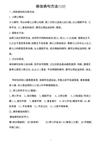
修改病句的方法
修改病句的方法,修改病句的方法和技巧
8种修改病句的方法(附练习题及答案)
小学语文修改病句方法口诀小结.docx 6页
修改病句方法归纳.doc
修改病句的方法及病句修改.doc
暑假作业:修改病句修改病段专项练习,可打印
更多推荐
修改病句的方法和技巧
修改病句的符号ppt
反问句改陈述句的方法
修改病句
修改符号修改病句
修改病句的符号
修改病句句子
修改病句口诀
修改病句三年级
修改病句题目
五年级修改病句
修改病句六年级
8种修改病句的符号
修改病句手抄报
修改病句的符号答案
修改病句的符号有哪些
三年级修改病句的符号
修改病句思维导图
修改病句的符号名字
修改病句的符号图片
修改病句大全及答案
修改病句题目及答案
小学三年级修改病句
方法
打领带的方法
打领带的方法图解
开肩的正确方法图
拍嗝的正确方法图片
绑鱼钩的方法图解
练字方法技巧